Keep up with tech in 5 minutes
Get the free daily email with summaries of the most interesting stories in startups đ, tech đ±, and programming đ»!
Join 1,250,000 readers for one daily email

ZERODAY.CLOUD (Website)
Wiz has announced a new hacking competition with a total reward pool of $4.5 million where participants can earn up to $300,000 per exploit for demonstrating vulnerabilities against widely used cloud software.
Oct 07 | AI
AMD stock skyrockets 23% as OpenAI looks to take stake in AI chipmaker (3 minute read)
OpenAI will deploy 6 gigawatts of AMD Instinct GPUs over multiple years, starting with 1 gigawatt in late 2026. If the deal is fully exercised, OpenAI would acquire 10% of AMD. Two weeks ago, OpenAI agreed to an agreement with Nvidia for $100 billion, with OpenAI's data center spending commitments now totalling over roughly $1 trillion over the coming years.
Oct 07 | Tech
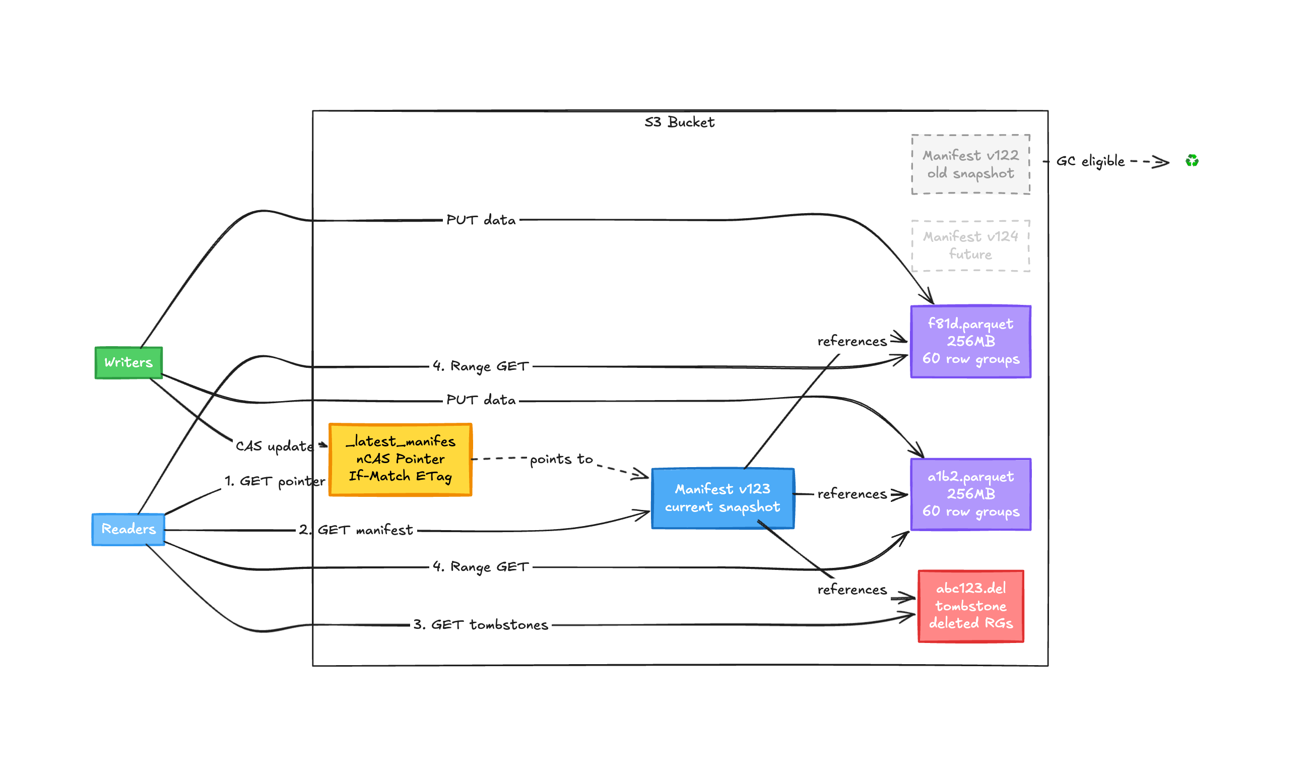
An MVCC-like columnar table on S3 with constant-time deletes (14 minute read)
This post looks at how to build a columnar table format on S3 that gets most of Parquet's benefits while supporting constant-time deletes.
Oct 07 | Design
Jony Ive's secretive AI hardware reportedly delayed by three fundamental problems (3 minute read)
OpenAI's upcoming AI hardware device, currently being designed by Jony Ive, has reportedly been delayed due to three major challenges: insufficient computing power, unresolved privacy concerns over its always-on cameras and microphones, and difficulty defining its personality and conversational boundaries. The device, known as âioâ, is neither a phone nor glasses and aims to feel like a helpful friend rather than a âweird AI girlfriend.â It may not launch next year as planned.